Overview


1. Project Description
The Psychological Sand Table (心理沙盘) is an interactive installation designed to combine traditional sandplay therapy with modern digital fabrication and AI technologies. It aims to provide a more immersive and data-driven experience for emotional expression and psychological analysis.
2. Background Research & Inspiration
To build a professional and effective system, I conducted extensive research into sandplay therapy and existing maker projects.
2.1 Sandplay Therapy Fundamentals
Introductory Guide: Sandplay Therapy Introduction (Bilibili) - A comprehensive guide to understanding how sandplay works.
Clinical Process: Full Process & Case Interpretation - Analysis of therapeutic sessions and symbolic meanings.
Contextual Reference: Case Study & Background - Legal and psychological context of sandplay.
2.2 Global Maker Inspiration
Fab Academy Projects: Fab Academy Graduation Projects - Reference for high-level digital fabrication and integration.
Open Source Communities:
Instructables - Documentation for electronic hardware projects.
Hackster.io - Intelligent device and IoT inspiration.
3. Technical Resources
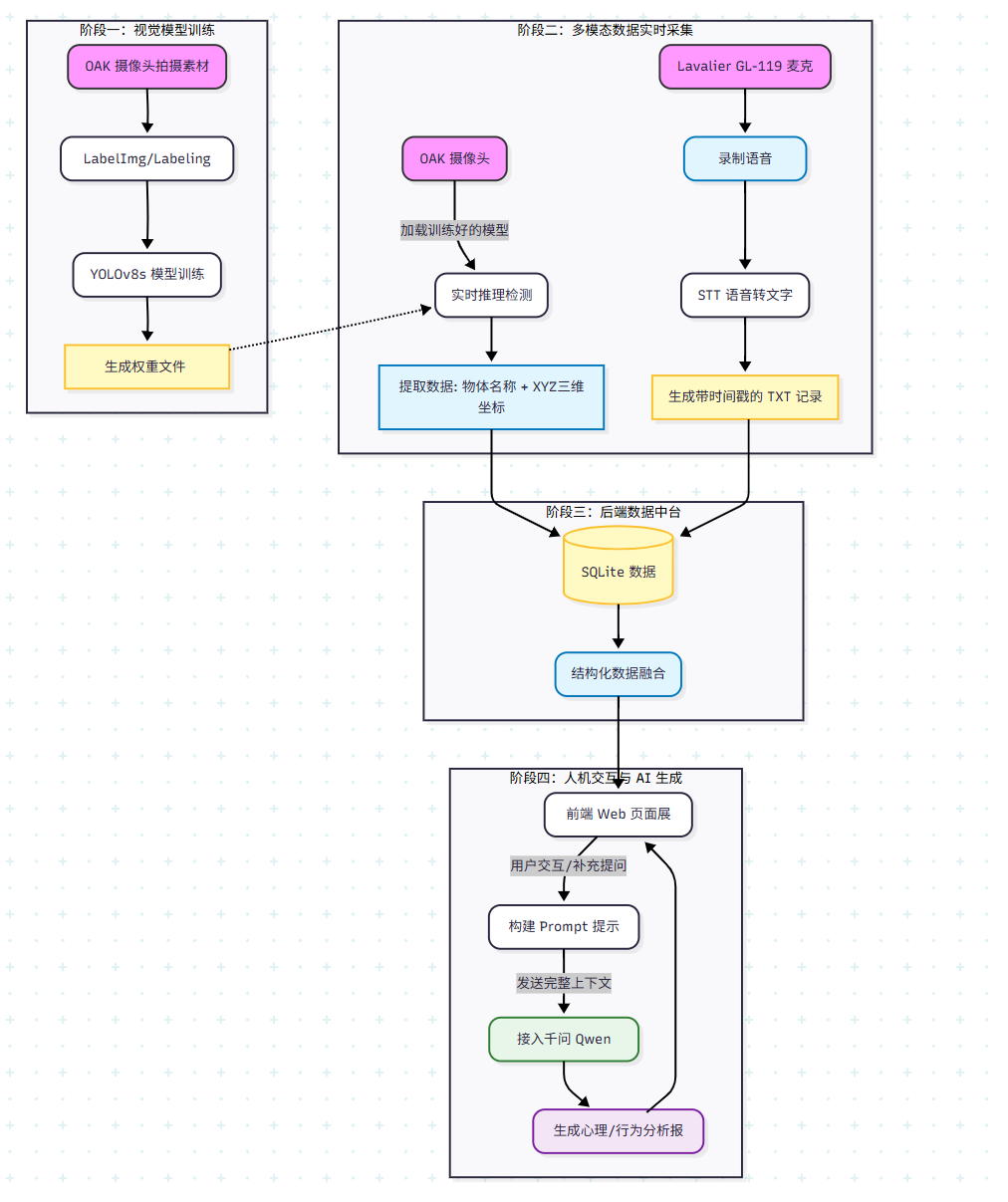
The project integrates advanced AI capabilities including voice recognition and computer vision.
3.1 Artificial Intelligence & Audio
- Voice Recognition: PaddleSpeech (GitHub) - For processing user's verbal feedback during therapy.
3.2 Computer Vision & Deployment
Hardware Interface: OAK Camera Official Tutorials - Learning how to use the OAK camera for depth sensing and tracking.
Neural Networks: Neural Networks Deployment on OAK - Implementing AI models directly on the camera hardware.
Object Detection: YOLO Model Deployment via GitBlog - Using YOLO for sand table object (miniatures) recognition.
4. System Architecture
The project is divided into three main layers:
Mechanical Layer: The physical sand container and automated leveling mechanism.
Electronic Layer: Arduino and ESP32 controllers managing motors and sensor data.
Intelligence Layer: OAK Camera and Python-based AI for voice and vision analysis.
